本文由 跨境电商头条 撰写/授权提供,转载请注明原出处。
• 微信搜索【白鲸跨境】或扫描文章底部二维码关注【白鲸跨境】公众号,快速洞察跨境市场商机
• 进{{title.indexOf('tiktok') > -1?'TikTok':'跨境电商微信'}}群获取行业商机,请添加客服微信(baijing016)或扫描文章尾部二维码添加
来源:跨境电商头条
作者:Joey
近年来,家居大卖致欧科技、服装大卖赛维时代、 3C 大卖绿联科技等跨境电商企业先后在 A 股成功上市。
近日,业内再传上市新动态,深圳又有跨境电商大卖正全力冲击 A 股上市。
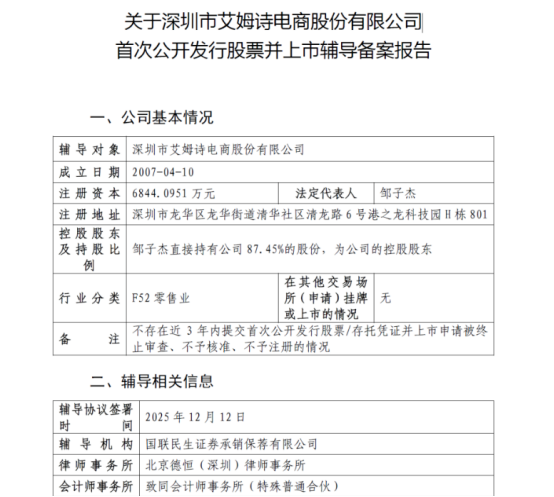
据中国证监会官网披露的辅导备案信息显示,深圳市艾姆诗电商股份有限公司已正式启动首次公开发行股票并在境内证券交易所上市的辅导程序。

今年 3 月,该公司刚完成一轮近亿元 Pre-IPO 轮融资,时隔 9 个月便开启 IPO 征程,标志着这家深圳本土电商企业在对接资本市场的道路上迈出了实质性步伐,全面进入规范治理与上市筹备的核心阶段。
冲击 A 股上市
在跨境电商行业蓬勃发展的背景下,不少头部企业纷纷踏上上市之路,艾姆诗电商便是其中之一。
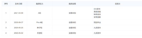
据悉,艾姆诗早在 2023 年 11 月就已启动 A 股上市辅导,2025 年 3 月完成的近亿元 Pre-IPO 融资,是其首次对外融资,也是上市前的唯一一轮融资。
虽然不少人对艾姆诗电商较为陌生,但这家成立于 2007 年的企业,已是跨境电商行业的“资深玩家”。

其公司总部扎根深圳,在惠州、重庆、南昌、广州、义乌等地设有分/子公司,还在美国和英国建立了海外仓库,形成了广泛的国内外布局。其业务覆盖大件精品、小件精品、半精品、小包四大板块,经营商品涵盖消费电子、电脑办公、家居用品、家用电器、园艺用品、运动户外等数十个品类,共计数万种商品。

在平台布局上,艾姆诗全面覆盖主流跨境电商渠道,既包括主攻东南亚的 Lazada、Shopee,也涵盖面向下沉市场的 Wish、“国际版淘宝”Aliexpress以及曾经的行业王者 eBay,电商巨头 Amazon 更是其核心合作平台之一。
在行业奖项方面,公司连续三年拿下“Shopee 菲律宾市场最佳奖”,连续两年斩获“eBay 五星奖”“My mall 大卖奖”,还曾获得 Lazada 年度激“赞”商家奖等权威认可,品牌形象和市场竞争力持续提升。
尽管目前招股说明书尚未披露,营收、利润等核心数据暂不明确,但从其获得的多项资质荣誉来看,经营状况较为稳健。
跨境电商上市潮
自安克创新成功独立上市后,跨境电商行业掀起了一股上市热潮,众多大卖备受鼓舞,纷纷开启上市进程。
据不完全统计,2023 年一年就有 6 家跨境大卖成功上市,另有 10 家处于 IPO 进程中;进入 2025 年,这股上市热浪仍在持续。

今年 5 月,广东太力科技集团股份有限公司在深交所创业板挂牌上市,成为跨境“家居收纳第一股”。
招股书数据显示,2022-2024 年,太力科技营业收入分别为 6.38 亿元、8.35 亿元、10.20 亿元,归母净利润分别为 0.59 亿元、0.85 亿元、0.88 亿元,业绩稳步增长。
其中,境外主营业务收入占比持续提升,分别达到 22.28%、25.44%、32.36%,海外市场成为重要增长引擎。

同期,深圳智岩科技股份有限公司也在深圳证监局办理了辅导备案,计划登陆 A 股市场,由中金公司担任辅导机构。智岩科技已完成多轮融资,投资方包括九派资本、同创伟业、IDG 资本、高瓴创投等知名机构,安克创新也参与了投资。

从最初以智能灯带切入智能家居赛道,到如今构建多元化产品矩阵并拓展家电品类,智岩科技凭借差异化产品策略,在智能硬件赛道加速奔跑。
不过,上市之路并非一帆风顺,“有人欢喜有人愁”。部分大卖在上市过程中折戟,无奈撤回发行上市申请;有的企业在 A 股上市后债台高筑;还有一些大卖上市后业绩持续下滑。
但即便如此,跨境大卖们排队冲击上市的热情依然高涨,这也从侧面印证了跨境电商赛道需求旺盛,仍存在大量掘金机遇。
Statista 公布的全球电商市场数据也佐证了这一观点:2024 年全球电商市场价值预计达到 4.117 万亿美元,到 2028 年有望飙升至 6.478 万亿美元,增长潜力巨大。
需要注意的是,在跨境电商上市热潮持续的同时,关税风险始终是行业无法回避的严峻挑战。
随着行业进入高质量发展新阶段,品牌化升级成为必然趋势。对于出海企业而言,唯有培育强大的内生动力,实现可持续经营,才能借助资本力量完成蜕变,在激烈的市场竞争中站稳脚跟。
扫一扫 在手机阅读、分享本文
扫码关注公众号
获取更多跨境电商资讯
2026-05-18
2026-05-18
2026-05-18
2026-05-20
2026-05-20
2026-05-19
2026-05-20
2026-05-19
2026-05-18
2026-05-18
2026-05-18
2026-05-20
2026-05-20
2026-05-19
2026-05-19
2026-05-20
2026-04-23
2026-04-24
2026-04-24
2026-04-24
2026-04-23
2026-04-23
2026-05-09
2026-05-08