本文由 壹航运 撰写/授权提供,转载请注明原出处。
• 微信搜索【白鲸跨境】或扫描文章底部二维码关注【白鲸跨境】公众号,快速洞察跨境市场商机
• 进{{title.indexOf('tiktok') > -1?'TikTok':'跨境电商微信'}}群获取行业商机,请添加客服微信(baijing016)或扫描文章尾部二维码添加
来源:壹航运
据壹航运最新获悉:昨天,A 股上市企业绿康生化(证券代码 002868)发布《关于筹划重大资产出售暨关联交易的提示性公告》,透露了中国跨境电商物流领域一大喜讯!
公告称:公司四大股东康怡投资、义睿投资、长鑫贰号、皓赢投资拟向纵腾网络转让上市公司 46,608,397 股普通股股份,占上市公司总股本的 29.99% 的股份(以下简称“本次股份转让”)。
本次股份转让完成后,纵腾网络持有上市公司股份 46,608,397 股,占公司总股本的 29.99%,交易完成后,公司控股股东将由康怡投资变更为福建纵腾网络有限公司(纵腾网络),实际控制人将由赖潭平变更为王钻。

▲纵腾网络控股A股上市公司绿康生化
公开资料显示,纵腾集团 2024 年营收为 271 亿 人民币,利润 11.2 亿,利润率约 4%。
纵腾网络为中国跨境电商物流龙头企业、全球跨境电商基础设施服务商纵腾集团的母公司,本次收购,意味着纵腾集团将通过借壳成功登陆中国资本市场。
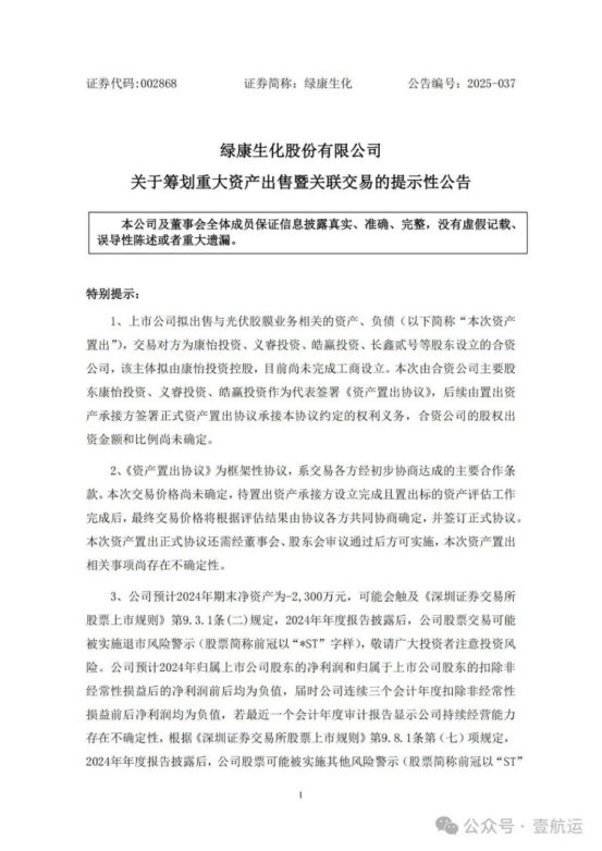
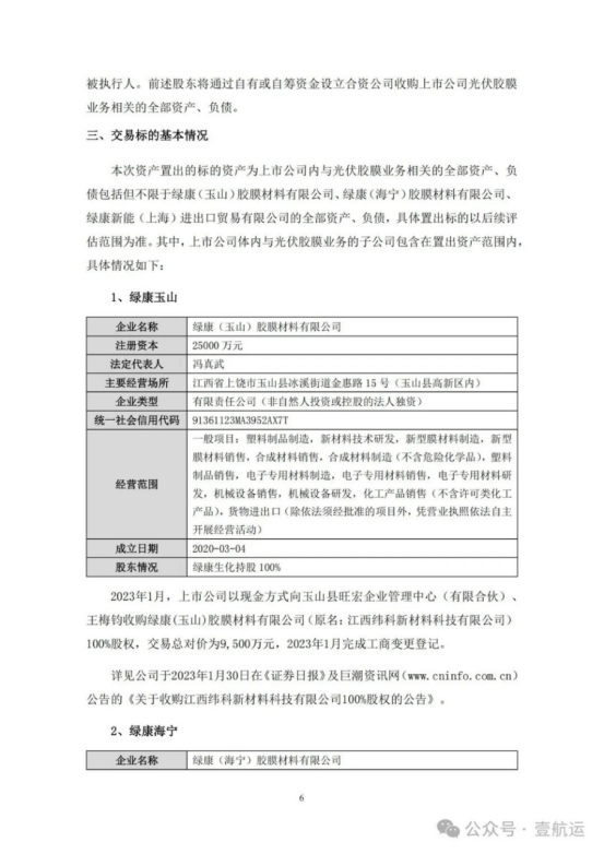
以下为绿康生化(证券代码002868)关于本次收购的官方公告原文:


















扫一扫 在手机阅读、分享本文
扫码关注公众号
获取更多跨境电商资讯
2026-03-17
2026-03-16
2026-03-17
2026-03-16
2026-03-17
2026-03-18
2026-03-18
2026-03-20
2026-03-17
2026-03-16
2026-03-17
2026-03-18
2026-03-16
2026-03-17
2026-03-18
2026-03-20
2026-02-26
2026-03-02
2026-02-28
2026-02-27
2026-02-27
2026-02-28
2026-02-26
2026-03-04